前景提要:2023年6月16日,IM电竞·(中国)官方网站八周年司庆举办首届“HERO GAMES艺术爱心市集”活动,邀请公司“爱心艺术家们”围绕公司IP 66展开想象,设计出丰富多彩的周边产品,经全员票选出最受欢迎的数件周边进行制作后于爱心市集义卖,并拟将义卖活动所得全部收入捐赠于公益项目。周边作品合集义卖活动现场据统计,首届“HERO GAMES艺术爱心市集”活动“爱心艺术家们”创作出鼠标垫、文件袋、抱枕、帆布袋、手办五类共42幅设计稿作品,最终选出近10款最受欢迎作品进行生产制作,共计筹集金额30000元。正文:2023年9月20日,经过三个月时间的前期准备,本次公益捐赠项目及合作方终于敲定。
这款杀怪爆装像素游戏,7 年前在 GitHub 出生在社区,目前在谷歌商店 8 万人给满分
2023-11-12
Steam打金:轻松赚取利润稳定项目
2023-11-12
真的有可能让孩子“科学玩游戏”吗?
2023-11-12
理大「科技创新政策研究中心」递交 2023 年度《施政报告建议书》 适用于政府建设北部都会区大学城和绿色发展
2023-11-12
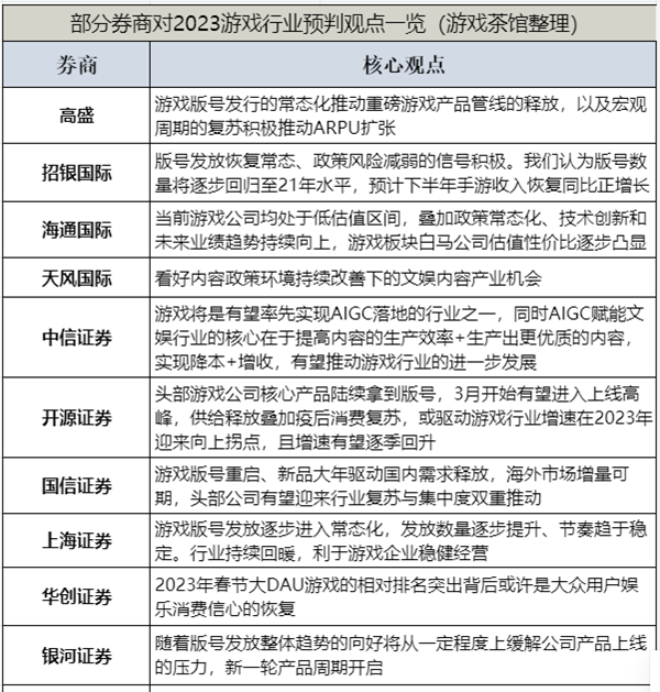
阅读20多份证券公司研究报告,游戏行业估计或乐观
2023-11-12
连云港市市场监督管理局
2023-11-12
腾讯发布防沉迷“三板斧” 总结如何控制未成年人玩网络游戏
2023-11-11
第三方桌面有很多问题,华为宣布将严格控制它
2023-11-11
IM电竞·(中国)官方网站 © 2012-2023 IM电竞·(中国)官方网站 版权所有 津ICP备17005823号-4